经过讨论,并受到新开业的超市所启发,我们小组认为超市是一个贴近生活,而且也很适合设计数据库管理系统的一个情景。于是我们决定作出一个销售管理系统。本人负责后端,使用Django实现。
更多图请查看数据库.pptx
3NF:即每一个非主属性既不传递依赖于码,也不部分依赖于码。
十二个元素里逐一分析,由于每种主码都只有一个属性,不存在部分依赖。
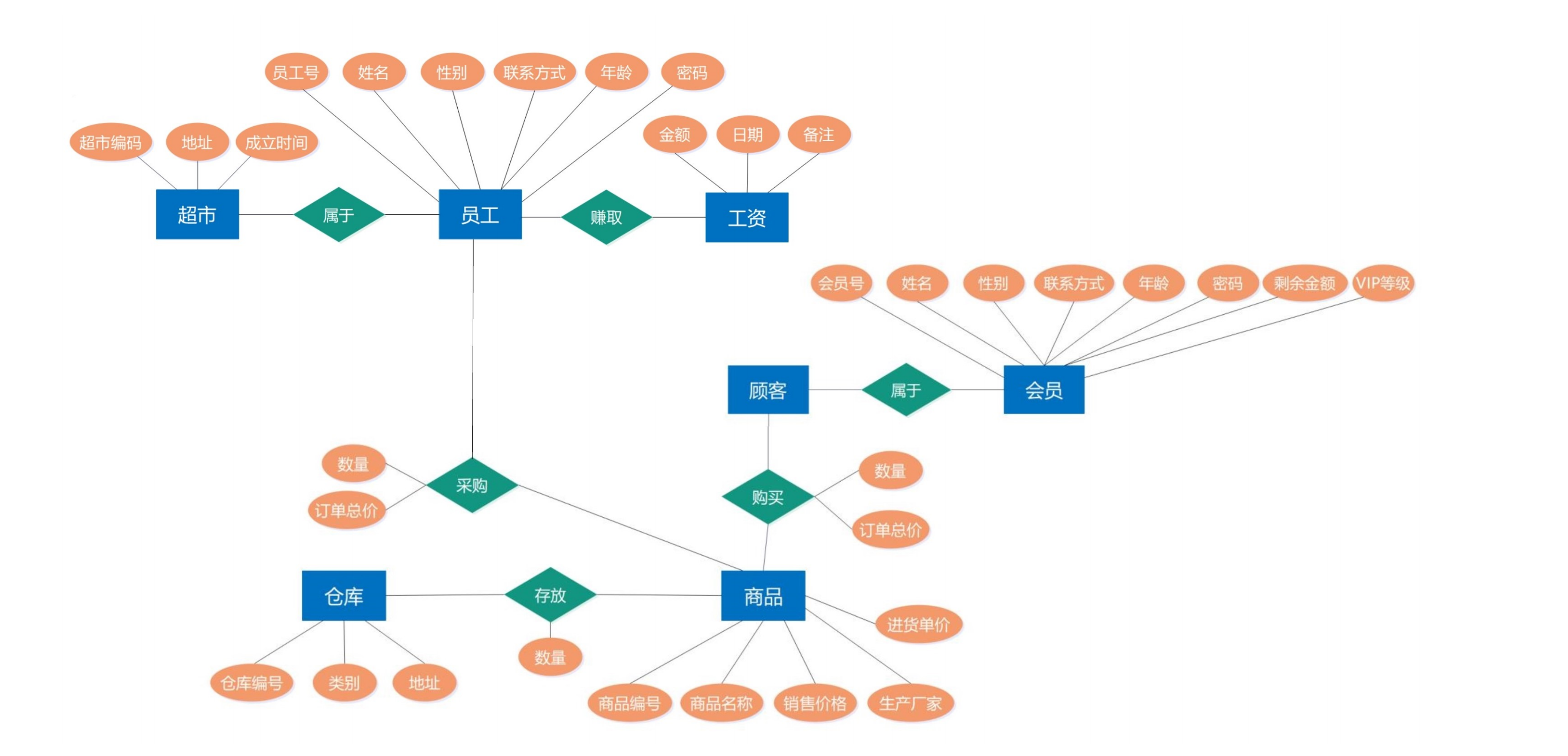
超市
- 非主属性仅有一个成立时间,不存在传递
员工
-
非主属性有姓名、性别、联系方式、年龄、密码
-
因为即使姓名、联系方式、年龄、性别和密码都一样,也不能百分之百保证是同一个人,所
以3NF
工资记录
-
非主属性有金额、日期、备注。
-
因为金额和日期和备注都一样也不能确定是同一条工资记录,所以3NF
仓库表
- 非主属性仅有仓库类别,不存在传递
仓库
- 非主属性仅有每种商品数量,不存在传递
商品
-
非主属性有商品名称、销售价格、生产厂家
-
商品名称和生产厂家确定的话,随着时间原因,销售价格也不能确定。
-
任意两个确定,推不出第三个
销售表
-
非主属性有销售数量,单价
-
显然满足要求
销售记录
- 非主属性仅有销售表的总价这一个,不存在传递
采购表
-
非主属性有采购数量和单价
-
显然满足要求
采购记录
-
非主属性有采购表的总价和所在仓库
-
显然满足要求
会员信息
-
姓名,性别,联系方式,年龄,密码,剩余金额,vip等级
-
分析同员工,也满足要求
会员购买记录表
- 非主属性仅有销售表的总价,不存在传递
综上所述,所有的关系均可到3NF级。


