Implemention of a rope data structure in Elixir. It provides faster index based operations, especially at scale,
then plain binary based strings. One of the basic building block of this is the slice/3 operation which is roughly 3x
faster at 2kb of text and up to 50x faster at 880kb of text. The other is concat/2 operation which runs in constant time
but as it stands so does the BEAM (how about that). concat/2 does suffer roughly double the overhead of the <> operator
on plain binary based strings. The combination of slice/3 and concat/2 allows efficient insert_at/3 and remove_at/3.
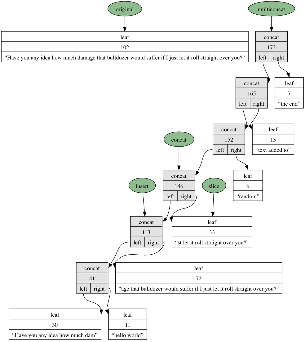
The following images where genereated with GraphViz. The green oval represent the variables who point to a rope. The squares represent the internal record data structure for the rope. 'concat' nodes are purely for connecting the leaves together, while the leaves actually contain the text.
Straight concatenation with an auto-rebalance triggered part way:
The same rope explicitly rebalanced for better slice based operations:
Also existing leafs should be reused in new ropes. The operations performed where creating a new rope (original), inserting 'hello world' (insert), a subrope sliced out (slice), then concatenated back in (concat), then finally a series of concatenations (multiconcat).
That same rope rebalanced:



