Aplicación desarrollada en Ruby on Rails para Cafira
###Descripción Cafira es una aplicación web desarrollada en Ruby on Rails, para la "Cámara Argentina de Fabricantes e Importadores de Regalos y Afines" para el manejo de exposiciones y sus respectivos expositores.
###Tecnologías
-
Versión de ruby: 2.2.2
-
Versión de rails: 4.2.4
-
Dependencias: Visitar Gemfile
-
Desarrollo principal con: ActiveAdmin
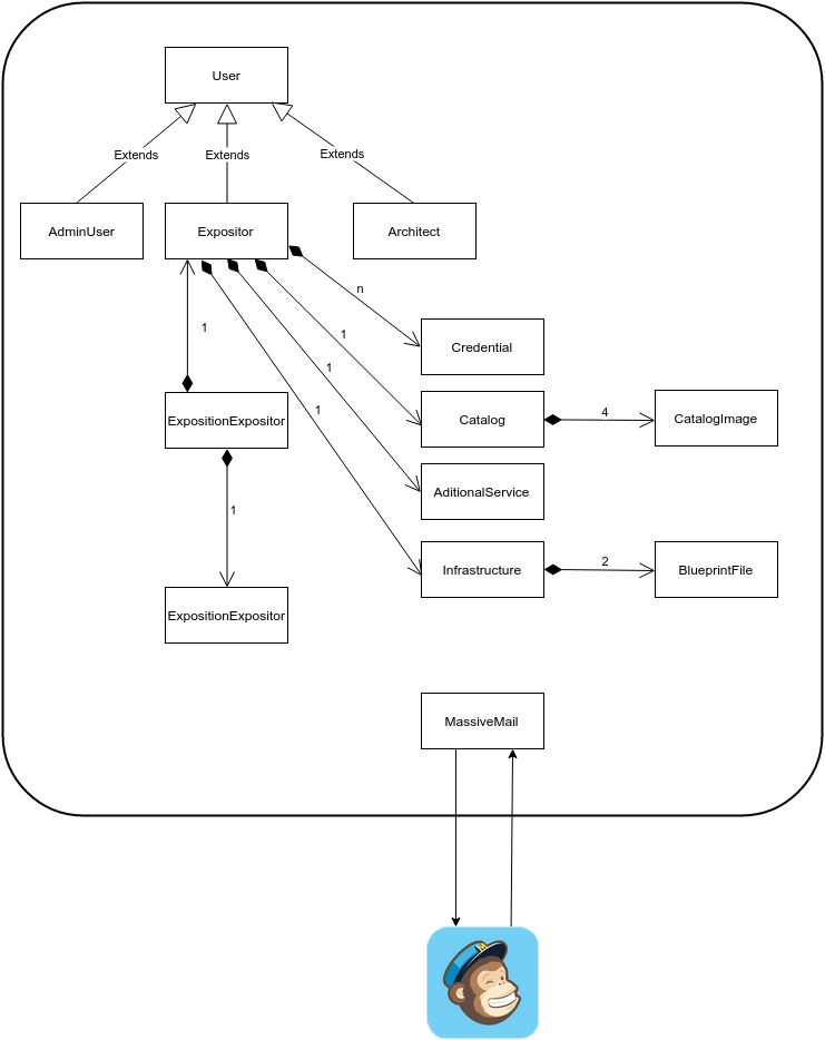
##Diseño de la aplicación
###Schema
aditional_services
boolean "energia"
integer "energia_cantidad"
boolean "estacionamiento"
integer "estacionamiento_cantidad"
boolean "nylon"
boolean "cuotas_sociales"
integer "catalogo_extra_cantidad"
boolean "catalogo_extra"
integer "coutas_sociales_cantidad"
integer "expositor_id"
datetime "created_at"
datetime "updated_at"
boolean "completed"
blueprint_files
integer "state"
string "attachment_file_name"
string "attachment_content_type"
integer "attachment_file_size"
datetime "attachment_updated_at"
integer "infrastructure_id"
datetime "created_at"
datetime "updated_at"
text "comment"
catalog_images
datetime "created_at"
datetime "updated_at"
string "attachment_file_name"
string "attachment_content_type"
integer "attachment_file_size"
datetime "attachment_updated_at"
string "priority"
integer "catalog_id"
catalogs
string "stand_number"
string "twitter"
string "facebook"
string "type"
integer "expositor_id"
datetime "created_at"
datetime "updated_at"
boolean "completed"
text "description"
string "phone_number"
string "aditional_phone_number"
string "email"
string "aditional_email"
string "website"
string "address"
string "city"
string "province"
string "zip_code"
credentials
string "name"
boolean "armador"
boolean "personal_stand
boolean "foto_video"
integer "expositor_id"
datetime "created_at"
datetime "updated_at"
boolean "art"
boolean "es_expositor"
date "fecha_alta"
exposition_expositors
integer "exposition_id"
integer "expositor_id"
datetime "created_at"
datetime "updated_at"
exposition_files
string "file_type"
string "attachment_file_name"
string "attachment_content_type"
integer "attachment_file_size"
datetime "attachment_updated_at"
integer "exposition_id"
datetime "created_at"
datetime "updated_at"
expositions
string "name"
boolean "active"
date "initialized_at"
dates_at"
datetime "created_at"
datetime "updated_at"
date "deadline_catalogs"
date "deadline_credentials"
date "deadline_aditional_services"
date "deadline_infrastructures"
infrastructures
boolean "tarima"
boolean "paneles"
datetime "created_at"
datetime "updated_at"
integer "expositor_id"
boolean "completed"
string "alfombra_tipo"
boolean "alfombra"
massive_mails
string "subject"
text "body"
string "attachment_file_name"
string "attachment_content_type"
integer "attachment_file_size"
datetime "attachment_updated_at"
datetime "created_at"
datetime "updated_at"
string "campaign"
boolean "sent"
users
string "type"
string "name"
string "cuit"
datetime "created_at"
datetime "updated_at"
string "email"
string "encrypted_password"
string "reset_password_token"
datetime "reset_password_sent_at"
datetime "remember_created_at"
integer "sign_in_count" 0,
datetime "current_sign_in_at"
datetime "last_sign_in_at"
inet "current_sign_in_ip"
inet "last_sign_in_ip"
##Deploy
###Uso: Clonar el repositorio, y luego correr:
$ bundle install
$ rake db:create && rake db:migrate
###Setup con docker Para usar Docker (se requiere docker-compose)
git clone https://github.com/cran-io/cafira.git
cd cafira
cp config/database.docker.yml config/database.yml
docker-compose upEsperamos hasta que docker-compose up muestre esta salida:
web_1 | [2015-07-06 17:39:19] INFO going to shutdown ...
web_1 | [2015-07-06 17:39:19] INFO WEBrick::HTTPServer#start done.
web_1 | => Booting WEBrick
web_1 | => Rails 4.2.1 application starting in development on http://0.0.0.0:3000
web_1 | => Run `rails server -h` for more startup options
web_1 | => Ctrl-C to shutdown serverEn una terminal nueva, "loguearse" al container de docker y cargar el esquema de la base de datos.
docker exec -i -t cafira_web_1 /bin/bash
rake db:schema:load RAILS_ENV=development
rake db:create RAILS_ENV=test
rake db:schema:load RAILS_ENV=test
rake db:seed RAILS_ENV=development
exitUsamos docker-compose up solo la primera vez. Después, usamos docker-compose start o docker-compose stop.
docker-compose <start|stop>###Breve descripción de uso
Administradores
Un administrador puede:
-
Ver todos los usuarios de la aplicación: otros administradores, expositores, arquitectos, etc, y crear nuevos. Notar que esta es la manera de crear expositores, en la sección de Usuarios en el menú, especificando el tipo.
-
Ver todas las exposiciones existentes (sección Exposiciones) y editarlas (link "Editar") y así cambiarles los deadlines, nombres, y estado (activo/no activo), etc.
-
Operar sobre una exposición (link "Ver"). Se pueden agregar y quitar expositores previamente creados en la sección de usuarios de manera masiva.
-
Operar sobre los expositores de una exposición (link "Ver" o "Editar"). Se tiene acceso y autorización para ver y editar todos los formularios del expositor:
- Datos generales
- Catálogo e imágenes del este
- Credenciales
- Servicios Adicionales
- Infraestructura y planos
-
Ver el dashboard que muestra exposiciones futuras y su respectivo status.
Expositores
Un expositor tiene acceso solamente a sus formularios. Estos persisten entre exposiciones con la posibilidad de editarlos según sea necesario. Cada formulario aparte de los campos de texto, numéricos y upload de imágenes y planos, tienen un status de "completo" o "incompleto" el cual sigue un criterio trivial de estar completo si todos sus campos están completos, o incompleto si falta alguno. En caso de que uno de los formularios esté "incompleto" ese expositor recibirá un e-mail 7 días antes de su deadline (que se establece cuando se crea la exposición) avisando que tiene que completar el formulario correspondiente, y ese email se repetirá cada 48 horas, acumulando los avisos de los demás formularios incompletos según sus deadlines. A tener en cuenta:
-
Las imágenes (1 primaria y 3 secundarias) del catálogo deben ser jpg, jpeg o png y de alta calidad, sino se rechaza el upload (con un aviso en pantalla) y el formulario de catálogo se contempla como “incompleto”.
-
En caso de activar el checkbox de de "catálogo adicional" en la sección de servicios adicionales, se agregaran 4 imagenes adicionales al catálogo.
-
Los planos de infraestructura deben ser jpg, jpeg, png o pdf. Cada uno tiene un status, que puede ser:
- En revisión: cuando un usuario del tipo arquitecto aún no lo aprobó/desaprobó.
- Aprobado: plano ya aprobado por el arquitecto.
- Desaprobado: plano desaprobado por el arquitecto.
- Pre-aprobado: plano pre aprobado por el arquitecto. En caso que un plano sea desaprobado, el formulario de infraestructura se contempla como “incompleto”, debiendo volver a completarlo subiendo un plano nuevo.
-
Para que la sección de credenciales se contemple como “completa”, se debe haber creado al menos una credencial.
Arquitectos
Tienen acceso a una lista de expositores (nombre, email) con sus respectivos planos. Pueden descargarlos, y aprobarlos/desaprobarlos (sección Planos). Tienen acceso a una lista de infraestructuras para descargar
#Emails ##Emails transaccionales: ###Descripción Hay dos servicios principales de emails transaccionales:
- Emails que se envían cuando se crea un expositor.
- Emails que se envían una vez por día a los expositores que no esten cumpliendo con el plan de tiempos brindado por CAFIRA.
- Emails que se envían cuando un arquitecto pre aprueba o desaprueba un plano subido por el expositor.
###Configuración
0 0 * * * cd /home/deploy/cafira/current && /home/deploy/.rbenv/shims/rake RAILS_ENV=production deadline_alerts:send_alert_emails
##Emails masivos: ###Descripción Los mails masivos se crean y envían desde la sección Mails de la aplicación. Se permite crear el email, especificando el asunto, el cuerpo (permitiendo formato HTML) y un archivo adjunto. Una vez creado, el contenido del email se puede actualizar siempre y cuando no se haya enviado. Una vez enviado, este no se puede volver a enviar, y se cataloga como un email "enviado".
Developed by cran.io

