Skip to content

jerkey/minievse

Repository files navigation

miniEVSE

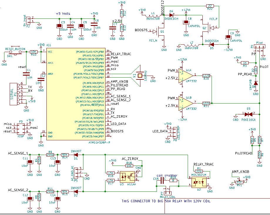
##Electric Vehicle Safety Equipment schematic board README.md for miniEVSE Hardware Files .pro .sch and .kicad_pcb in KiCAD format License CC BY-SA 3.0 miniEVSE Hardware

Inspired by OpenEVSE_PLUS project at https://github.com/OpenEVSE/OpenEVSE_PLUS/

About

circuit for a minimal EVSE for charging an electric vehicle with the J1772 standard

Resources

Stars

Watchers

Forks

Releases

No releases published

Packages

No packages published